Упр.545 ГДЗ Лукашик 7-9 класс по физике (Физика)
Решение #1

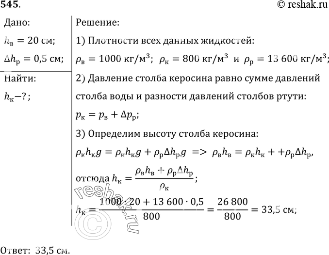
Рассмотрим вариант решения задания из учебника Лукашик, Иванова 7 класс, Просвещение:
545*. В сообщающихся сосудах находятся ртуть, вода и керосин (рис. 150). Какова высота слоя керосина, если высота столба воды равна 20 см и уровень ртути в правом колене ниже, чем в левом, на 0,5 см?
*размещая тексты в комментариях ниже, вы автоматически соглашаетесь с пользовательским соглашением