Упр.465 ГДЗ Лукашик 7-9 класс по физике (Физика)
Решение #1

Рассмотрим вариант решения задания из учебника Лукашик, Иванова 7 класс, Просвещение:
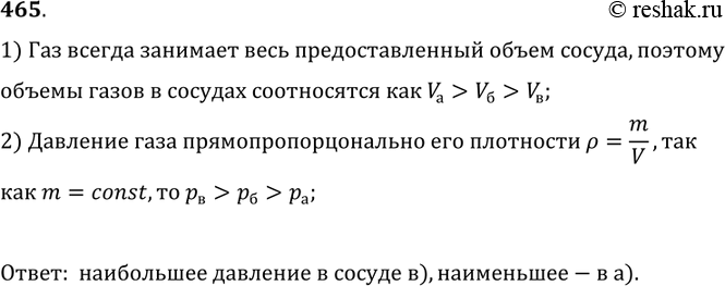
465. Массы одного и того же газа, находящегося в разных закрытых сосудах при одинаковой температуре, одинаковы (рис. 113). В каком из сосудов давление газа наибольшее; наименьшее? Ответ объясните.
*размещая тексты в комментариях ниже, вы автоматически соглашаетесь с пользовательским соглашением