Упр.26 ГДЗ Лукашик 7-9 класс по физике (Физика)
Решение #1

Рассмотрим вариант решения задания из учебника Лукашик, Иванова 7 класс, Просвещение:
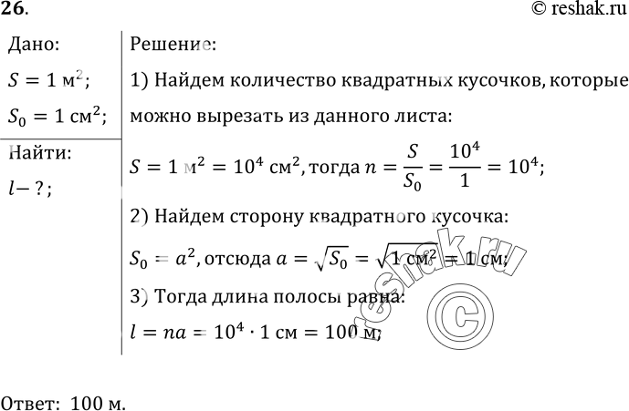
26*. Какой длины будет полоса, состоящая из квадратных кусочков площадью 1 см2, вырезанных из листа площадью 1 м2?
*размещая тексты в комментариях ниже, вы автоматически соглашаетесь с пользовательским соглашением