Упр.167 ГДЗ Лукашик 7-9 класс по физике (Физика)
Решение #1

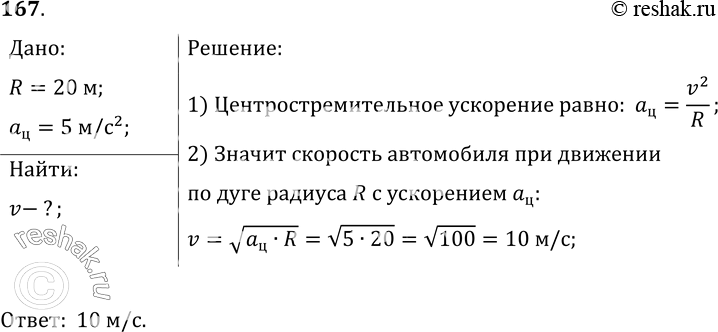
Рассмотрим вариант решения задания из учебника Лукашик, Иванова 7 класс, Просвещение:
167. Автомобиль движется по закруглению дороги, радиус которой равен 20 м. Определите скорость автомбиля, если центростремительное ускорение равно 5 м/с2.
*размещая тексты в комментариях ниже, вы автоматически соглашаетесь с пользовательским соглашением