Упр.1350 ГДЗ Лукашик 7-9 класс по физике (Физика)
Решение #1

Рассмотрим вариант решения задания из учебника Лукашик, Иванова 9 класс, Просвещение:
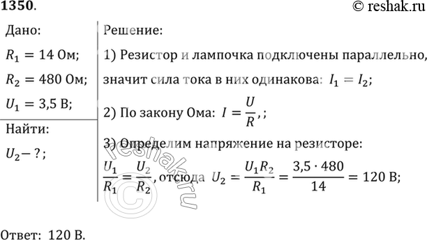
1350. В сеть последовательно включены электрическая лампочка и резистор. Сопротивление нити накала лампочки равно 14 Ом, а резистора 480 Ом. Каково напряжение на резисторе, если напряжение на лампочке равно 3,5 В?
*размещая тексты в комментариях ниже, вы автоматически соглашаетесь с пользовательским соглашением