Упр.1285 ГДЗ Лукашик 7-9 класс по физике (Физика)
Решение #1

Рассмотрим вариант решения задания из учебника Лукашик, Иванова 9 класс, Просвещение:
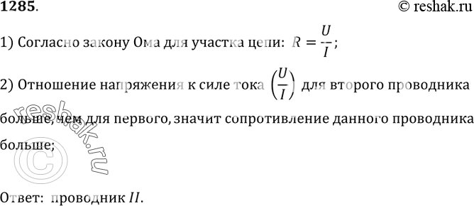
1285. На рисунке 314 дана зависимость силы тока от напряжения для двух проводников. Какой из проводников имеет большее сопротивление?
*размещая тексты в комментариях ниже, вы автоматически соглашаетесь с пользовательским соглашением