Упр.1120 ГДЗ Лукашик 7-9 класс по физике (Физика)
Решение #1

Рассмотрим вариант решения задания из учебника Лукашик, Иванова 8 класс, Просвещение:
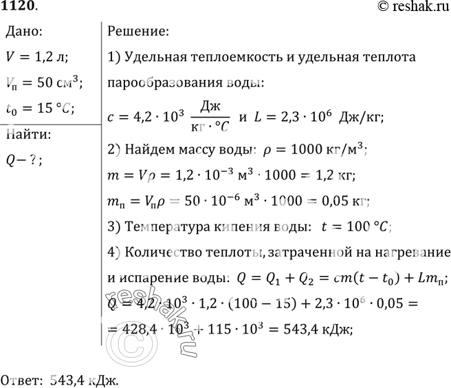
1120. Кофейник вместимостью 1,2 л заполнили водой при температуре 15 °С и поставили на плиту. Какое количество теплоты пошло на нагревание и кипение воды, если после снятия с плиты в результате испарения в кофейнике объем воды стал на 50 см3 меньше? (Изменение плотности воды с изменением температуры не учитывать.)
*размещая тексты в комментариях ниже, вы автоматически соглашаетесь с пользовательским соглашением