Упр.1081 ГДЗ Лукашик 7-9 класс по физике (Физика)
Решение #1

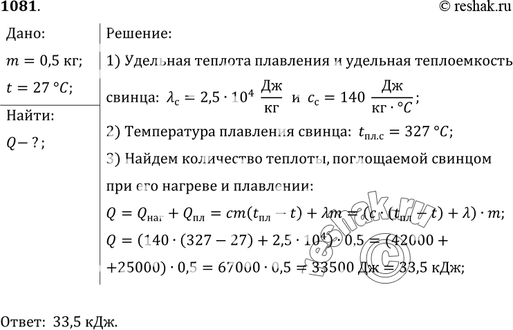
Рассмотрим вариант решения задания из учебника Лукашик, Иванова 8 класс, Просвещение:
1081. Сколько энергии приобретет при плавлении кусок свинца массой 0, 5 кг, взятый при температуре 27 °С?
*размещая тексты в комментариях ниже, вы автоматически соглашаетесь с пользовательским соглашением