Упр.1046 ГДЗ Лукашик 7-9 класс по физике (Физика)
Решение #1

Рассмотрим вариант решения задания из учебника Лукашик, Иванова 8 класс, Просвещение:
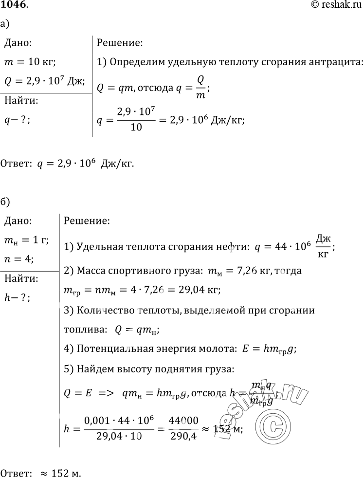
1046. а) При полном сгорании антрацита (твердое топливо) массой 10 кг выделяется 2, 9 • 107 Дж энергии. Чему равна удельная теплота сгорания антрацита?
б) В лифте высотного здания Московского университета студент поднялся со спортивным грузом (4 спортивных молота). На какую высоту был поднят груз, если его потенциальная энергия относительно пола первого этажа здания стала эквивалентна энергии, выделяемой при полном сгорании 1 г нефти? (Сведения о грузе смотри в таблице 17.)
*размещая тексты в комментариях ниже, вы автоматически соглашаетесь с пользовательским соглашением