Упр.342 ГДЗ Разумовская Львова 8 класс (Русский язык)
Решение #1

Рассмотрим вариант решения задания из учебника Разумовская, Львова 8 класс, Дрофа, РосУчебник:
342 1. Спишите, расставляя пропущенные знаки препинания. Подчеркните деепричастия и деепричастные обороты. Замените, где возможно, деепричастия спрягаемыми глаголами, а деепричастные обороты — придаточными предложениями.
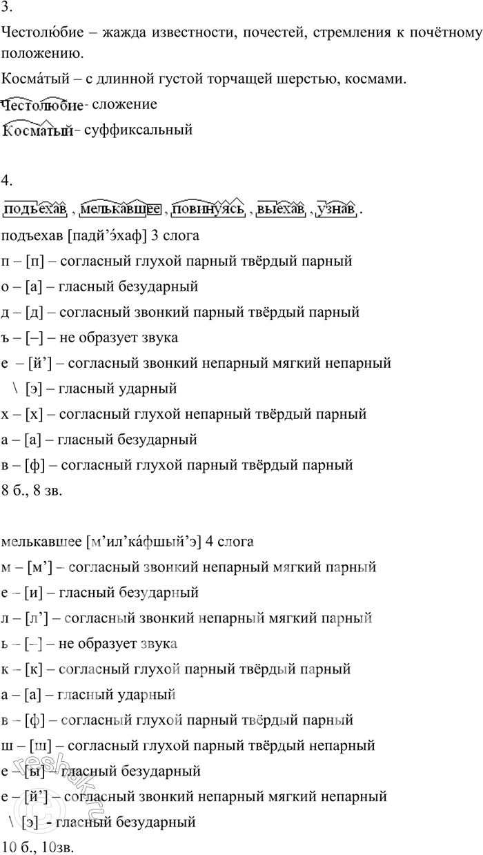
Подъехав к господскому дому он увидел белое платье мелькавшее между деревьями сада. В это время Антон ударил по лошади и повинуясь честолюбию общему и деревенским кучерам, как и извозчикам, пустился во весь дух через мост и мимо села. Выехав из деревни поднялись они на гору и Владимир увидел берёзовую рощу и влево на открытом месте серенький домик с красною кровлею; сердце в нём забилось; перед собою видел он Кистенёвку и бедный дом своего отца. Через десять минут въехал он на барский двор... Собаки было залаяли но узнав Антона умолкли и замахали косматыми хвостами.
(А. Пушкин)
2. Определите смысловые и стилистические различия между параллельными конструкциями. Какая из них более лаконично передаёт мысль? В какой обстоятельственное значение передано отчётливее?
3. Объясните лексическое значение выделенных слов и способ их образования. Проверьте себя по толковому словарику.
4. Разберите по составу все причастия и деепричастия, проведите их фонетический разбор.
Когда он подъехал к господскому дому, то увидел белое платье, мелькавшее между деревьями сада. В это время Антон ударил по лошади и, потому что он повиновался честолюбию, общему и деревенским кучерам, как и извозчикам, пустился во весь дух через мост и мимо села. Как только выехали из деревни, поднялись они на гору, и Владимир увидел березовую рощу и влево на открытом месте серенький домик с красною кровлею; сердце в нём забилось; перед собою видел он Кистенёвку и бедный дом своего отца. Собаки было залаяли, но, едва лишь они узнали Антона, умолкли и замахали косматыми хвостами.
2.
Между параллельными конструкциями имеется смысловое и стилистическое различие. Например, придаточные предложения обладают большей смысловой нагрузкой, т.к. образуют предложение в составе сложного, а параллельные им деепричастные обороты имеют функцию членов простого предложения. С другой стороны, деепричастный оборот более лаконично передаёт мысль, и в предложениях с ним отчётливее обстоятельственное значение.
*размещая тексты в комментариях ниже, вы автоматически соглашаетесь с пользовательским соглашением