Упр.711 ГДЗ Атанасян 10-11 класс по геометрии (Геометрия)
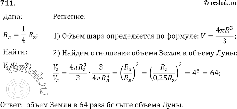
Решение #1
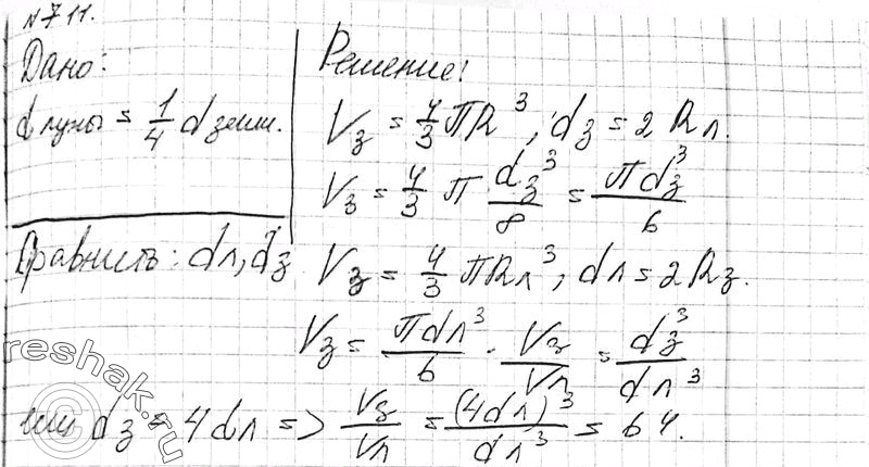
Решение #2

Рассмотрим вариант решения задания из учебника Атанасян, Бутузов 11 класс, Просвещение:
711 Диаметр Луны составляет (приблизительно) четвертую часть диаметра Земли. Сравните объемы Луны и Земли, считая их шарами.
*размещая тексты в комментариях ниже, вы автоматически соглашаетесь с пользовательским соглашением