Упр.504 ГДЗ Атанасян 10-11 класс по геометрии (Геометрия)
Решение #1
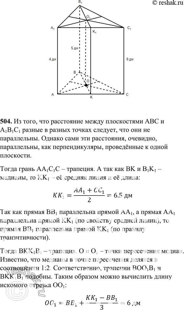
Решение #2

Рассмотрим вариант решения задания из учебника Атанасян, Бутузов 11 класс, Просвещение:
504 Вершины треугольника ABC расположены по одну сторону от плоскости а и находятся от этой плоскости на расстояниях 4 дм, 5 дм и 9 дм. Найдите расстояние от точки пересечения медиан треугольника до плоскости а.
*размещая тексты в комментариях ниже, вы автоматически соглашаетесь с пользовательским соглашением