Упр.438 ГДЗ Атанасян 10-11 класс по геометрии (Геометрия)
Решение #1
Решение #2

Рассмотрим вариант решения задания из учебника Атанасян, Бутузов 11 класс, Просвещение:
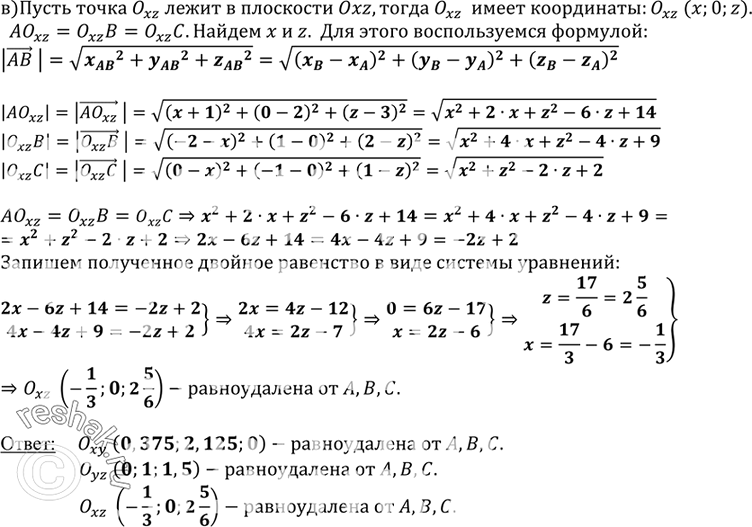
438 Даны точки A (-1; 2; 3), B (-2; 1; 2) и C (0; -1; 1). Найдите точку, равноудаленную от этих точек и расположенную на координатной плоскости: а) Оху; б) Oyz; в) Ozx.
*размещая тексты в комментариях ниже, вы автоматически соглашаетесь с пользовательским соглашением