№842 ГДЗ Рымкевич 10-11 класс (Физика)
Решение #1
Решение #2
Решение #3

Рассмотрим вариант решения задания из учебника Рымкевич 10-11 класс, Дрофа:
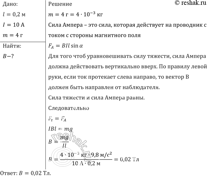
Сила тока в горизонтально расположенном проводнике длиной 20 см и массой 4 г равна 10 А. Найти индукцию (модуль и направление) магнитного поля, в которое нужно поместить проводник, чтобы сила тяжести уравновесилась силой Ампера.
*размещая тексты в комментариях ниже, вы автоматически соглашаетесь с пользовательским соглашением