№827 ГДЗ Рымкевич 10-11 класс (Физика)
Решение #1
Решение #2

Рассмотрим вариант решения задания из учебника Рымкевич 10-11 класс, Дрофа:
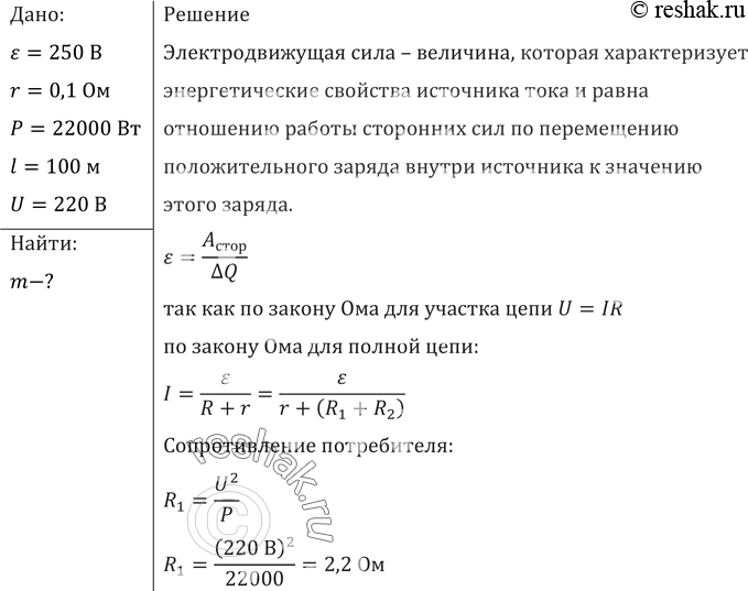
От генератора с ЭДС 250 В и внутренним сопротивлением 0,1 Ом необходимо протянуть к потребителю двухпроводную линию длиной 100 м. Какая масса алюминия пойдет на изготовление подводящих проводов, если максимальная мощность потребителя 22 кВт и он рассчитан на напряжение 220 В?
*размещая тексты в комментариях ниже, вы автоматически соглашаетесь с пользовательским соглашением