№703 ГДЗ Рымкевич 10-11 класс (Физика)
Решение #1
Решение #2
Решение #3

Рассмотрим вариант решения задания из учебника Рымкевич 10-11 класс, Дрофа:
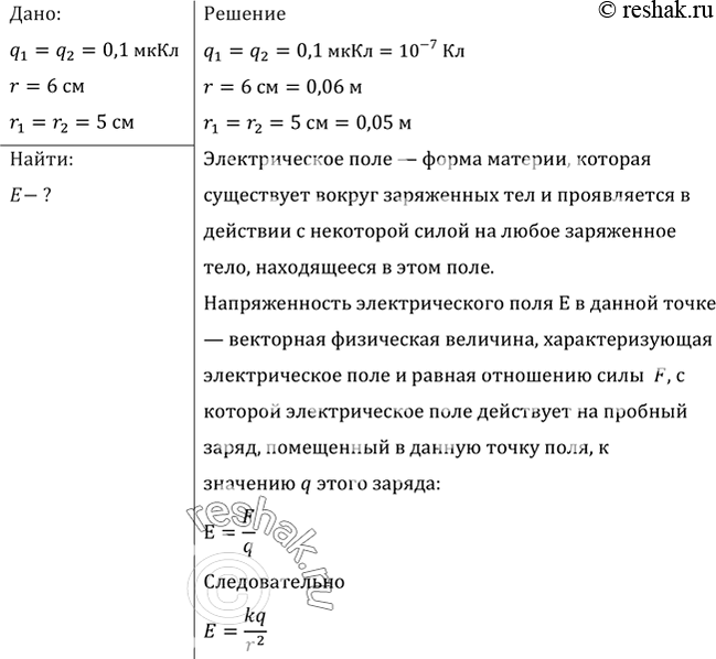
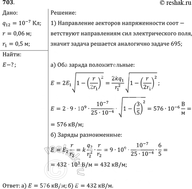
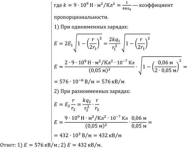
Заряды по 0,1 мкКл расположены на расстоянии 6 см друг от друга. Найти напряженность поля в точке, удаленной на 5 см от каждого из зарядов. Решить эту задачу для случаев: а) оба заряда положительные; б) один заряд положительный, а другой отрицательный.
*размещая тексты в комментариях ниже, вы автоматически соглашаетесь с пользовательским соглашением