№451 ГДЗ Рымкевич 10-11 класс (Физика)
Решение #1
Решение #2
Решение #3

Рассмотрим вариант решения задания из учебника Рымкевич 10-11 класс, Дрофа:
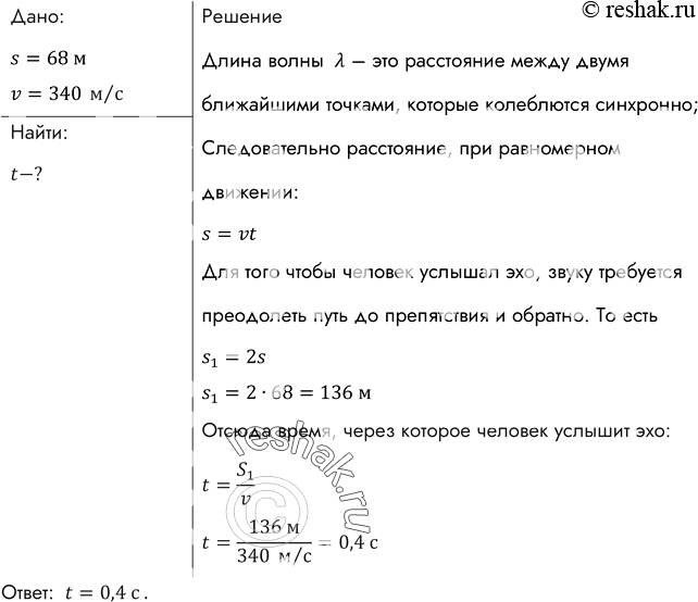
Расстояние до преграды, отражающей звук, 68 м. Через какое время человек услышит эхо?
*размещая тексты в комментариях ниже, вы автоматически соглашаетесь с пользовательским соглашением